COVID-19 Data sets

Miguel Icaza

Durham University

Simulation effort team:
F. Krauss, I. Vernon, R. Bower, A. Quera, C. Cuesta, C. Becker, J. Bullock, H. Troung, E. Elliot, J. Armijo....And many more new members will join next week!!
 

Data sets for COVID-19 analysis

Goal: present a compilation and a brief description of 5 useful public data sets

related to COVID-19

 

1) NPGO Corona DataSet (German):

https://npgeo-corona-npgeo-de.hub.arcgis.com/datasets

 

 

 

Pros:

- Individual info on all German confirmed cases.

- By far the largest scale individual data set.

Cons:

- No length of sickness info (hard to correct the biases on number of cases).

- No hospitalisation/symptoms info.

Individual data on all German patients registered

Updated Daily

Can be combined with survey data

to do analysis state by state

--> reduces biases due to averaging cities

at different stages

abcd

German Population estimates: https://www.citypopulation.de/en/germany/admin/

2) Vo municipality data set

https://www.medrxiv.org/content/10.1101/2020.04.17.20053157v1.supplementary-material

1

Cons:

- A comparatively small number of cases (2900 population, 80 infected,14 hospitalized, 3 deads).

Pros:

- Data on 80% of a town tested twice (before quarantine and after one week of quarantine).

- Ideal for computing % of asymptomatic cases (43% Lavezzo et al). 

- Individual Information on symptoms.

Individual data

on 80% of the town

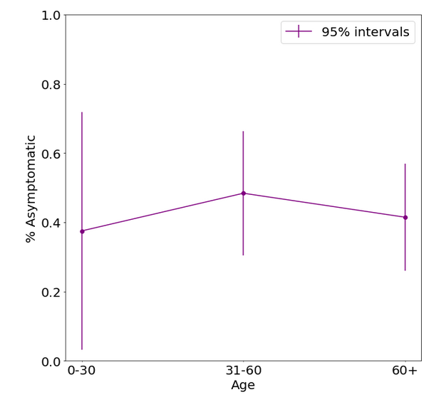
Symptomatic vs asymptomatic cases (Lavezzo et al.)

No evidence for Age-dependent Asymptomatic distribution

Analysis of the prevalence of COVID-19 in the population by age (Lavezzo et al.)

\mathbf{Prevalence}=\frac{\mathbf{Infected}}{\mathbf{Population}}

3) Spain Data Compilation

https://github.com/datadista/datasets/tree/master/COVID%2019

Note: The data is public, but you are required to make a citation

 

 

Cons:

- No individual data.

-Inconsistent dates.

Pros:

- Day by day counts on hospitalization deaths and cases.

Day by day data

Spanish Population estimates: https://www.ine.es/jaxi/Tabla.htm?path=/t20/e245/p08/l0/&file=01002.px&L=0

Good data set

for measuring evolution parameters

A nice bonus! asymptomatic cases, for some counties on the last days.

4) What about the UK?

Confirmed cases/deaths by region and day

https://coronavirus.data.gov.uk/?_ga=2.43319013.1776340741.1587649377-2109200743.1587649377

 

A more complete number of deaths per day:

https://www.england.nhs.uk/statistics/statistical-work-areas/covid-19-daily-deaths/

 

> Information is protected.

> However public data on the number of deaths and of cases per county and per day is available.

1

Day by day information on cases and deaths per district

Can be used for computing the number of deaths per month compared with a normal year, which is an upper limit of the death rate.

Deaths are 1.7 times the expected amount from mid March to 3 April

Historic number of deaths per month in Europe: https://ec.europa.eu/eurostat/de/data/database?node_code=demo_mor

5) Verity et al. Dataset.

https://github.com/mrc-ide/COVID19_CFR_submission

(not yet available)

> Mostly January-February data from China.

> Data used in the Imperial model.

1

Cons:

- The number of tests comparatively low so the number of cases estimate is higher than in other datasets.

Pros:

- Complete data set, presumably all necessary infromation for analysis

Used for Imperial model to compute:

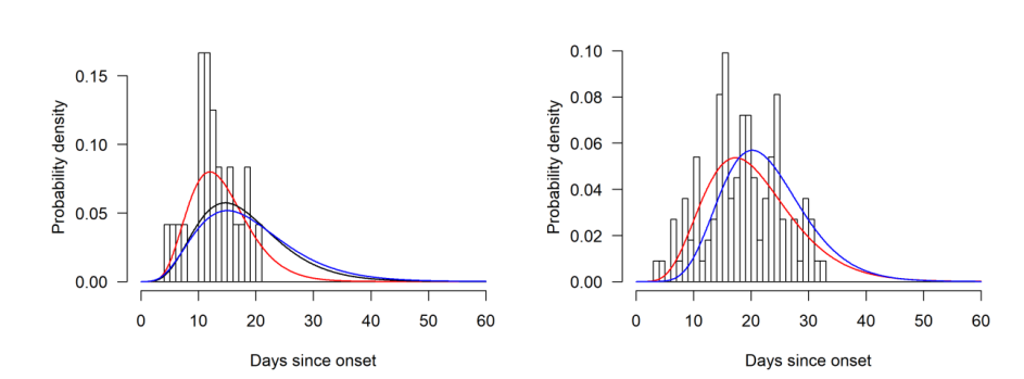
Info between onset on symptoms and end of disease:

can be used to correct biases due to unfinished cases in the sample.

Comparing Percentage of symptomatic requiring hospitalization

1

Differences due to % tested??